受全球气候变化影响,干旱气候频发,导致土体出现大面积干缩开裂现象,引起了学者的广泛关注。裂隙的存在对土体水力学性质有重要影响,从而引起一系列岩土、地质、环境和生态问题(图1)。IPCC(2021)最新报告指出,未来全球极端干旱气候事件呈加剧趋势,可以预见由土体开裂带来的各种工程问题和环境问题会越来越多、越来越显著。土体干缩裂隙一般是交织在一起的复杂网状结构,准确获取土体裂隙网络是定量分析几何形态的基础,也是进一步研究土体干缩裂缝形成机理和建立理论模型的重要前提。传统的图像阈值分割法对于土体裂隙的识别精度过于依赖于原始图像的质量,土体表面存在不均匀杂点或光照条件较差的情况下识别精度会大大降低,严重阻碍了本课题研究的发展。

图1 土体干缩裂隙诱导的潜在工程地质和环境问题
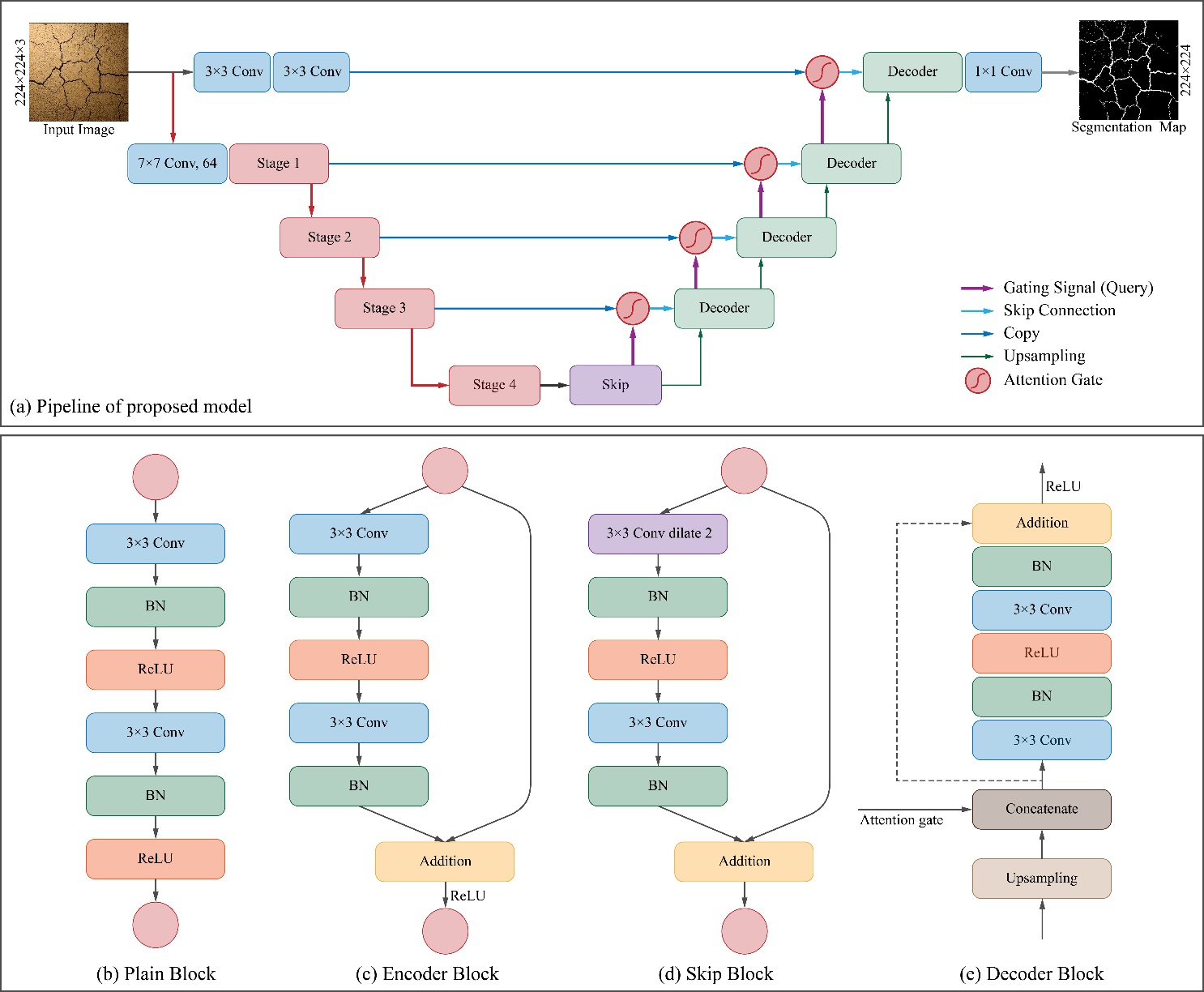
受人工智能视觉领域最新进展的启发,唐朝生课题组提出了一种基于新型网络架构的土体裂隙智能识别模型,并命名为Attention Res-UNet,来解决光照不均匀条件下的土体裂隙识别问题。Attention Res-UNet模型继承了残差学习、U-Net和注意力机制的优势,利用更深层网络和注意力机制来减轻不均匀光照条件造成的识别影响(图2)。此外,结合图像分割的整体指标(召回率、相似度、准确性、表面裂隙率)和土体裂隙网络的细节指标(裂隙总长度、裂隙平均宽度、裂隙条数)提出了的更为专业的裂隙识别评价标准。裂隙识别结果表明Attention Res-UNet模型比传统方法以及其他七种先进深度学习模型在复杂环境条件下识别土体裂隙方面更具优势(图3)。Attention Res-UNet模型可以利用注意力机制获得关于裂隙本身的特征信息,同时抑制其他无用信息,从而大大提高复杂条件下裂隙识别的效率和准确性。

图2 基于Attention Res-UNet模型识别土体复杂裂隙网络过程

图3 基于Attention Res-UNet模型识别土体复杂裂隙结果
本研究提出的人工智能方法和裂隙识别评价标准可以适用于土体、岩石、混凝土等其他材料领域复杂裂隙网络的快速识别和评价。相关研究成果近期以“Automatic soil crack recognition under uneven illumination condition with the application of artificial intelligence”为题,发表于工程地质领域顶级期刊Engineering Geology(https://doi.org/10.1016/j.enggeo.2021.106495),论文第一作者为pg电子官网博士生徐金鉴,唐朝生教授为该论文的通讯作者。论文研究工作得到了国家重点研发计划项目和国家自然科学基金的资助。
论文下载链接:https://www.sciencedirect.com/science/article/pii/S0013795221005068

