造山过程中的侵蚀与风化是地球表面和地壳之间长时间尺度(105-106年)碳循环的关键因素,深刻影响着气候的长期演变。流域尺度的净碳收支状况是多种碳源和碳汇过程综合作用的结果。其中,碳源涵盖火山及变质作用排气、岩石有机碳(Petrogenic Organic Carbon,OCpetro)风化、硫化物风化等;碳汇则包括硅酸盐化学风化以及生物有机碳埋藏。然而,部分碳循环过程,如OCpetro风化,由于受人类活动信号干扰等因素影响,目前仍缺乏全面的定量研究,这限制了对造山带净碳收支及其时间变化特征的深入理解。
近期,针对全球小尺度流域开展的一系列研究显示, OCpetro风化释放的二氧化碳通量与相应的硅酸盐风化产生的碳汇相当,部分区域甚至可达硅酸盐风化碳汇的数倍。例如,我国台湾地区OCpetro风化碳源为(7.4-13) tC·km-2·yr-1 ,而硅酸盐风化碳汇为(3-4) tC·km-2·yr-1(Hilton et al., 2014);尼泊尔地区有机碳风化碳源为2.5 (±1.4) tC·km-2·yr-1,硅酸盐风化碳汇为0.8 (±0.4) tC·km-2·yr-1 (Märki et al., 2021)。这些研究结果表明,精确理解OCpetro风化过程对于量化流域乃至更大尺度的地质碳收支至关重要。
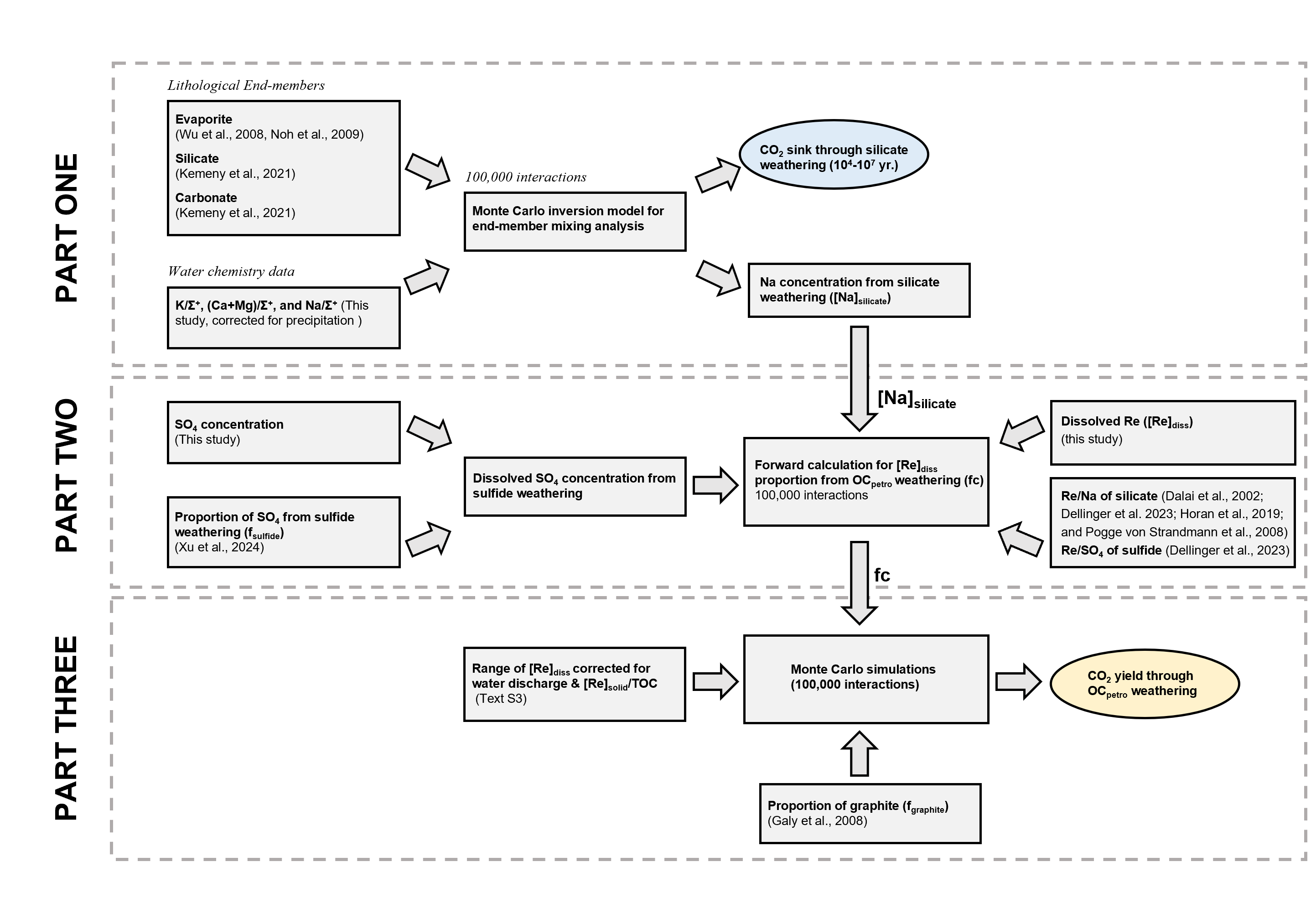
为此,pg电子官网陈骏院士和陈旸副教授课题组在流经青藏高原东缘及东南缘的长江、黄河、澜沧江、怒江及雅鲁藏布江等大河上游开展了一系列深入研究。通过分析河水及河床沉积物的主量元素组成、铼浓度、有机碳含量等指标,并结合蒙特卡罗模拟计算(图1),研究团队成功量化了研究区内的OCpetro风化通量。基于通天河的量化结果,估算出青藏高原当前的OCpetro风化通量为1.95 (±0.60)tC·km-2·yr-1,在104-107年时间尺度上的地质碳收支为1.81 +0.34/-0.49 tC·km-2·yr-1。这一结果暗示,青藏高原目前很可能是一个地质碳源(图2)。本研究拓展了当前对造山带岩石有机碳风化过程的认知,并揭示了造山带在不同阶段可能发生从碳汇向碳源转变的特征。该研究成果为深入理解青藏高原的地质碳循环提供了重要的科学依据,也为全球碳循环模型的完善提供了新的数据支撑。

图1 蒙特卡罗数值模型工作流

图2 青藏高原(以通天河为代表)在104-107年时间尺度上的地质碳收支
上述研究成果以“Carbon Emissions Through the Weathering of Petrogenic Organic Carbon and the Net Geological Carbon Budget of the Tibetan Plateau”为题,近期发表于国际地学自然指数(Nature Index)期刊Geophysical Research Letters(2025年2月12日在线)上。博士生王野为论文第一作者,陈旸副教授为通讯作者,合作者还包括表生地球化学教育部重点实验室陈骏院士、李石磊博士及南非大学David William Hedding教授。该研究得到国家自然科学基金委重大项目(41991321和41991252)的资助。
论文信息:Wang, Y., Chen, Y.*, Li, S., Hedding, D.W., & Chen, J. (2025). Carbon emissions through the weathering of petrogenic organic carbon and the net geological carbon budget of the Tibetan Plateau. Geophysical Research Letters, 52, e2024GL110718. https://doi.org/10.1029/2024GL110718
图文:王野、陈旸
审核:陈天宇

